联系我们0574-88229040
学历教育0574-88130278
经理信箱jjxyxlb@nbt.edu.cn
项目介绍
干部培训项目介绍

一、项目背景

认真贯彻省、市“新春第一会”精神,全面落实加强“三支队伍”建设相关部署要求,紧密结合大力推进现代化产业体系建设、加快发展新质生产力等新形势新政策,积极构建干部培训生态样板,为加强高素质干部队伍建设提供坚实的支持和服务。

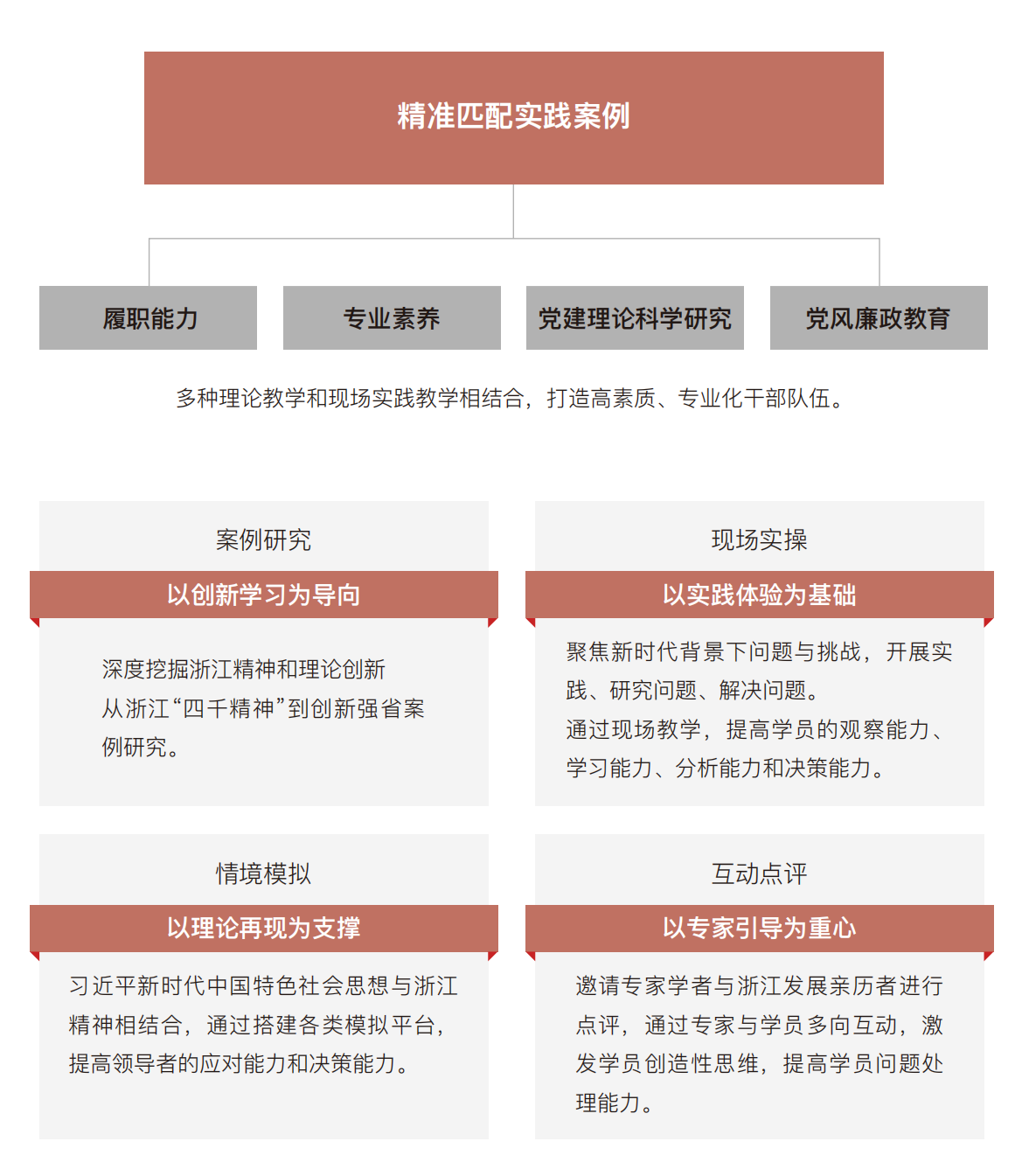
二、教学模式

三、课程体系

咨询电话: 0574-88130103